手机版
网站首页
关于德博
企业简介
企业文化
发展历程
联系我们
荣誉资质
企业荣誉
发明专利
体系认证
爱心企业
国家标准
团体标准
产品中心
内燃机可变几何(截面)喷嘴环组件
密封环
浮动轴承
电子执行器
阀门组件
止推轴承
新能源电子油泵
连杆组件
公司动态
企业新闻
行业新闻
文娱活动
研发平台
研发基地
研发技术
研发能力
质保体系
我们的优势
我们的客户
人才招聘
企业荣誉
发明专利
体系认证
爱心企业
国家标准
团体标准
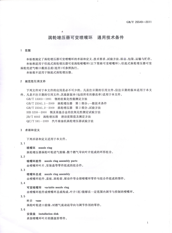
涡轮增压器可变喷嘴环 通用技术条件
来源:
萍乡德博科技股份有限公司
日期:
2024-10-07 13:05:08
点击:
1405
属于:
国家标准
上一:
涡轮增压器密封环 第1部分 技术标准
下一:
没有了
友情链接
中国日报
腾讯新闻
中国新闻网
搜狗
新浪
CMS系统
百度
好搜
搜狐
关于德博
企业简介
企业文化
发展历程
联系我们
荣誉资质
企业荣誉
发明专利
体系认证
爱心企业
国家标准
产品中心
内燃机可变几何(截面)喷嘴环组件
密封环
浮动轴承
电子执行器
阀门组件
公司动态
企业新闻
行业新闻
文娱活动
研发平台
研发基地
研发技术
研发能力
联系人:
许女士
手机:
13879997890
电话:
0799-6699198
邮件:
zhbone@debokj.com
地址:
江西省萍乡(国家)经济技术开发区万新工业园周贯路1号
微信扫描关注我们:
萍乡德博科技股份有限公司
版权所有
赣ICP备17009212号